✕
首页
部门概况
机构设置
主要职责
党建工作
支部信息
党建动态
学习园地
工作动态
通知公告
规章制度
国家政策
陕西省政策
校发文件制度
服务指南
办事流程
下载中心
首页
部门概况
机构设置
主要职责
党建工作
支部信息
党建动态
学习园地
工作动态
通知公告
规章制度
国家政策
陕西省政策
校发文件制度
服务指南
办事流程
下载中心
您现在的位置:
首页
>>
采购前公告
>>
服务采招
>> 正文
服务采招
服务采招
采购前公告
物资采招
服务采招
工程采招
采购公告
物资采招
服务采招
工程采招
结果公告
物资采招
服务采招
工程采招
服务采招
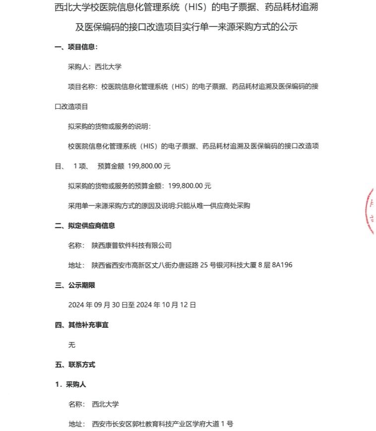
西北大学校医院信息化管理系统(HIS)电子票据、药品耗材追溯及医保编码接口改造服务项目实行单一来源采购方式的公示
发布时间:2024-09-30     编辑:张旭龙     浏览量:
原链接地址
上一篇:西北大学中国大学MOOC(爱课程)学校云应用服务项目采购实行单一来源采购方式的公示
下一篇:西北大学2024年10月政府采购意向
西大主页
网站管理
返回顶部